ID: Password:

投资移民优势:


1.英国是全欧洲经济最发达的国家之一,在世界经济占第五位;

2.英国是世界金融中心,全球财富基金资产的霸主;

3.高度法治,尊重人权,保护私产;

4.社会治安良好,生活品质高,完善优厚的福利体系;

5.英国的教育水平在世界上首屈一指,汇聚了牛津、剑桥、帝国理工等知名高等学府,已为全球培 养出90多位诺贝尔奖获奖者和无数风云人物;

6.英国允许双重国籍,持英国护照全世界通行,可在欧盟自由工作及生活;

7.无管理经验、税务证明、年龄上限、学历、英语的要求;

8.投资风险低,英国国债是世界公认的低风险投资;

9.可以合法工作;

10.资料简单,申请快捷,5-8个月即可获批;

11.享受子女免费入学,免费医疗等各项福利;

12.获得英国公民身份,享有免签进入全球160多国的权利。


申请条件:


(100万投资移民 )

1.主申请人年满18周岁,无犯罪记录;

2.拥有100万英镑现金资产(约合1000万人民币);

3.投资100万英镑从政府认可银行购买英国国债、股本、借贷资本;

4.持续5年投资,每年累计离境不能超过180天;


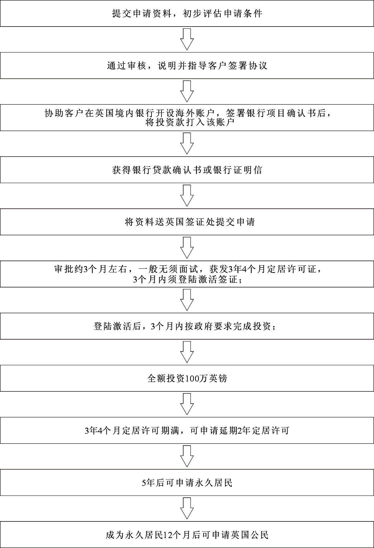
投资移民流程